226名!有編!長沙市教育局29個事業單位公開招聘

華聲線上3月26日訊(全媒體記者劉鎮東)今日,長沙市教育局釋出2026年所屬事業單位第二輪公開招聘教職工公告招聘。記者獲悉,此次招聘計劃為226名,涉及29個事業單位,招聘物件涵蓋公費師範生、高校畢業研究生、骨幹教師、學科競賽教練和體育教練員五類。聘用人員將列入相應事業單位編制,實行合同聘用制管理。

招聘崗位覆蓋五類人才

據瞭解,公費師範生崗位面向教育部直屬師範院校2026年應屆畢業公費師範生;高校畢業研究生崗位要求報考人員在2023年8月1日至2026年7月31日期間取得研究生學歷或碩士學位及以上,且招聘過程中未落實編制內工作招聘

骨幹教師崗位根據職稱設定年齡要求:具有中小學一級教師職稱的,年齡須在40週歲以下(1985年3月31日以後出生);具有中小學高階教師職稱及以上的,年齡須在45週歲以下(1980年3月31日以後出生)招聘。學科競賽教練、體育教練員崗位年齡要求為38週歲以下(1987年3月31日以後出生)。

4月7日截止報名

報考人員可登入長沙市人事考試服務網(網址:招聘。報名時間為2026年3月27日9:00至4月7日17:00。在符合公告要求及崗位具體資格條件的前提下,每人最多可報考同類別、同學段、同學科的三個崗位。

參照公務員招錄收費標準,考務費為每人100元,繳費時間為2026年3月27日9:00至4月7日18:00招聘。最低生活保障家庭人員可申請減免考務費。

筆試及考核安排明確

高校畢業研究生、骨幹教師、學科競賽教練和體育教練員三類報考人員均須參加筆試招聘。筆試定於2026年4月18日(星期六)9:00-11:00舉行,內容為本學科專業知識,時長120分鐘。報考人員可於4月15日9:00至4月18日9:00登入報名系統列印《筆試准考證》。筆試成績滿分為100分,合格分數線為60分(含)。

4月23日19:00前,考生可在報名系統查詢本人筆試成績招聘。各崗位筆試合格的考生成績和排名,將於4月28日19:00前在各招聘學校官網公佈。具備確認考核崗位資格的考生,須於4月29日9:00-17:00登入報名系統,查詢筆試排名並確認1個考核崗位,確認成功後不可修改。如未在規定時間內確認或自行放棄,將按報考時填報的志願順序由系統自動確認。

考核由各招聘學校組織實施招聘。公費師範生崗位不設定開考比例;其他崗位報名人數與崗位職數的比例須達到3:1(含)方可開考。考核由面試和試教(或技能測試)組成,成績滿分為100分,合格分數線為80分(含)。

招聘程式規範有序

本次招聘程式分為資訊釋出、網上報名、繳費、筆試、資格初審、考核、資格複審、體檢、考察、資格終審、擬聘用公示、聘用等環節招聘。相關資訊將透過長沙市人力資源和社會保障局官網、長沙市教育局官網及長沙市人事考試服務網釋出。

需要注意的是,資格審查貫穿招聘全過程,任何環節發現報考人員不符合報考條件或提供的材料弄虛作假,一經查實,將取消資格招聘。本次招聘不指定複習用書,不舉辦也不委託任何機構舉辦輔導班。

展開全文

諮詢電話(工作時間):長沙市教育局人事處0731-84899737;長沙市教育公共服務中心0731-84899743招聘。監督電話:長沙市教育局機關紀委0731-84899757;長沙市人力資源和社會保障局事業單位人事管理處0731-88666037。

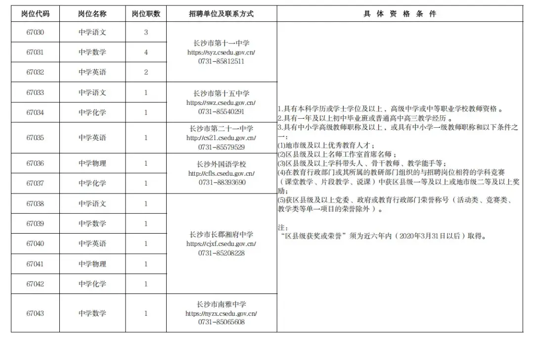
本次招聘崗位表如下招聘

附件一招聘

226名!有編!長沙市教育局29個事業單位公開招聘

附件二:

226名!有編!長沙市教育局29個事業單位公開招聘

226名!有編!長沙市教育局29個事業單位公開招聘 226名!有編!長沙市教育局29個事業單位公開招聘 226名!有編!長沙市教育局29個事業單位公開招聘 226名!有編!長沙市教育局29個事業單位公開招聘 226名!有編!長沙市教育局29個事業單位公開招聘 226名!有編!長沙市教育局29個事業單位公開招聘

附件三:

226名!有編!長沙市教育局29個事業單位公開招聘

226名!有編!長沙市教育局29個事業單位公開招聘 226名!有編!長沙市教育局29個事業單位公開招聘 226名!有編!長沙市教育局29個事業單位公開招聘 226名!有編!長沙市教育局29個事業單位公開招聘

附件四:

226名!有編!長沙市教育局29個事業單位公開招聘

226名!有編!長沙市教育局29個事業單位公開招聘

作者:劉鎮東

責編招聘:劉暢暢

一審招聘:劉暢暢

二審招聘:印奕帆

三審招聘:譚登

來源招聘:華聲線上

本站內容來自使用者投稿,如果侵犯了您的權利,請與我們聯絡刪除。聯絡郵箱:[email protected]

本文連結://amp.whnzzy.com/post/24572.html

🌐 /